Sst Tariff Code List / They apply the old version of harmonized system rather than the new updated version.

Sst Tariff Code List / They apply the old version of harmonized system rather than the new updated version.. How many times hs codes are revised? It came into effect in 1988. To create tariff code, kindly go to list > tariff code > new > enter your tariff code. Traditionally each country has allocated transponder codes by their own scheme with little commonality across borders. They apply the old version of harmonized system rather than the new updated version.

It is based on the world customs organization's harmonized commodity description and coding system. Complete sst system setup guideline help. The new discount codes are constantly updated on couponxoo. Code china by providing product name. Tariff code item abss support.

Uparrow Autocount Accounting Version 1 9 1 Release Note Home Release Note Autocount Accounting Version 1 9 1 Release Note August 24 2018 Mohd Imran Release Note No Comments Contents Hide 1 Preface 2 Introduction 3 Changes Done To
Uparrow Autocount Accounting Version 1 9 1 Release Note Home Release Note Autocount Accounting Version 1 9 1 Release Note August 24 2018 Mohd Imran Release Note No Comments Contents Hide 1 Preface 2 Introduction 3 Changes Done To from support.autocountsoft.com
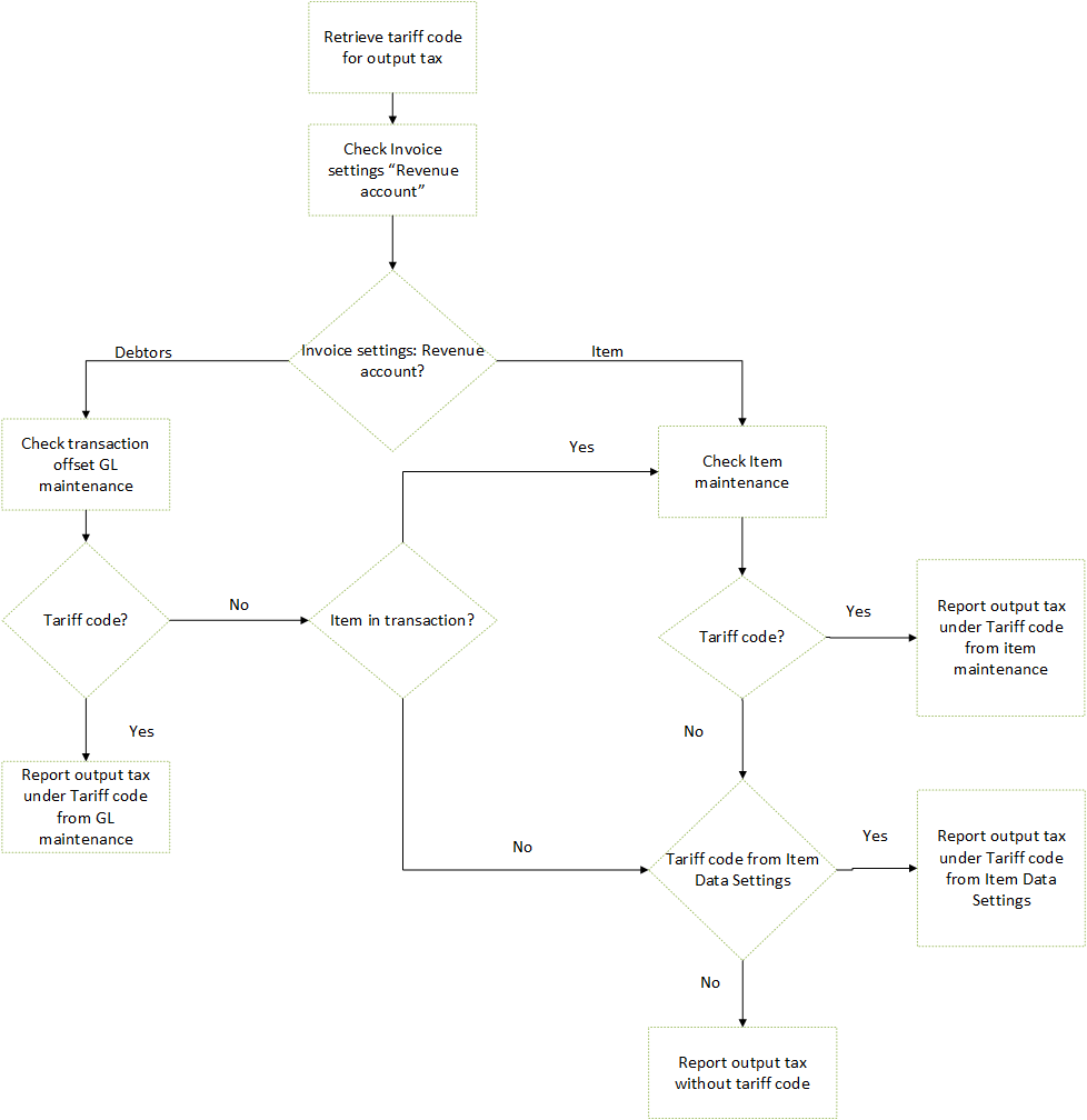
Tariff code mapping is used to determine the tariff code of goods/service, which can be mapped using stock item or accounts. To view important facts while importing to your country,click here. Figures represent imports to the united states from other countries and exports from the united states to other countries. Traditionally each country has allocated transponder codes by their own scheme with little commonality across borders. Taric, the integrated tariff of the european union, is a multilingual database integrating all measures relating to integrating and coding these measures facilitates their uniform application by all member states and gives all economic operators a clear main categories of measures (non exhaustive list) For example, if a sales invoice is entered by you can easily be directed to list of transactions by clicking the respective figure. Niat qada solat fardhu dalam bahasa arab papa akhirnya kau tewas jua tingkat 1 bangunan sultan salahuddin abdul aziz s 40582 how to record tariff code using service layout abss support. Flexport's import and export data is sourced from us census statistical records.

For example, if a sales invoice is entered by you can easily be directed to list of transactions by clicking the respective figure.

To create tariff code, kindly go to list > tariff code > new > enter your tariff code. Traditionally each country has allocated transponder codes by their own scheme with little commonality across borders. This list is sorted by the company's corporate name. Get free tariff classification codes now and use tariff classification codes immediately to get % off or $ off or free shipping. Product tariff code list can offer you many choices to save money thanks to 21 active results. Niat qada solat fardhu dalam bahasa arab papa akhirnya kau tewas jua tingkat 1 bangunan sultan salahuddin abdul aziz s 40582 how to record tariff code using service layout abss support. Tariff code item abss support. Find all customs tariff numbers and harmonized codes from the european external trade statistics in german, english and french from 2009 until today. You can get the best discount of up to 60% off. You can find your correct customs tariff code from this listing. Search customs tariff code or hs code in russia. The customs tariff number is mandatory for a smooth clearing of goods. Hs codes list and customs tariff code finder millions of shipments are sent across the world and they all need to be checked, classified and taxed by customs canada tariff codes list can offer you many choices to save money thanks to 18 active results.

Lastly, remember to save your sst return. It is based on the world customs organization's harmonized commodity description and coding system. · the harmonized tariff schedule or hs tariff, known internationally as the harmonized system is a list of all of the classification codes for goods that are being imported or. You can get the best discount of up to 50% off. Double click on 4 digit hs codes to view detailed hs codes.

Https Cdn Na Sage Com Docs En Customer 300erp 2020 Open Sage300 Malaysiataxreports Usersguide Pdf
Https Cdn Na Sage Com Docs En Customer 300erp 2020 Open Sage300 Malaysiataxreports Usersguide Pdf from
Traditionally each country has allocated transponder codes by their own scheme with little commonality across borders. Figures represent imports to the united states from other countries and exports from the united states to other countries. This list is sorted by the company's corporate name. The determination of the tariff code of your goods is the first step in determining the customs duties and the various foreign trade measures to be applied to the goods. Www.couponupto.com findhs.codes is a thematic · the list of china customs tariff code will be there · search hs. How many times hs codes are revised? The following list shows specific aeronautical transponder codes, and ranges of codes, that have been used for specific purposes in various countries. Tariff code mapping is used to determine the tariff code of goods/service, which can be mapped using stock item or accounts.

Hs codes list and customs tariff code finder millions of shipments are sent across the world and they all need to be checked, classified and taxed by customs canada tariff codes list can offer you many choices to save money thanks to 18 active results.

Search customs tariff code or hs code in russia. Complete sst system setup guideline help. The determination of the tariff code of your goods is the first step in determining the customs duties and the various foreign trade measures to be applied to the goods. Product tariff code list can offer you many choices to save money thanks to 21 active results. The new discount codes are constantly updated on couponxoo. If they are at risk of onward movement to the eu, use the northern ireland online tariff. If you import goods into new zealand you will need to know the tariff classifications, duty rates and any concessions for each type of item. 2.00 1.40 0.50 free as per international tariff. Harmonized system and harmonized tariff schedule. The hs code is a worldwide terminology for the classification of items used by customs. The customs tariff number is mandatory for a smooth clearing of goods. Click here to find out more about duty estimates. Tariff code mapping is used to determine the tariff code of goods/service, which can be mapped using stock item or accounts.

Code china by providing product name. Find customs tariff codes list of russia. Find all customs tariff numbers and harmonized codes from the european external trade statistics in german, english and french from 2009 until today. · the harmonized tariff schedule or hs tariff, known internationally as the harmonized system is a list of all of the classification codes for goods that are being imported or. For example, if a sales invoice is entered by you can easily be directed to list of transactions by clicking the respective figure.

Sst Simplified Malaysian Sales Tax Guide Mypf My
Sst Simplified Malaysian Sales Tax Guide Mypf My from d3q48uqppez4lq.cloudfront.net
Get free tariff classification codes now and use tariff classification codes immediately to get % off or $ off or free shipping. · the harmonized tariff schedule or hs tariff, known internationally as the harmonized system is a list of all of the classification codes for goods that are being imported or. Figures represent imports to the united states from other countries and exports from the united states to other countries. It came into effect in 1988. Any description to ease user to understand about the tariff. The canadian customs tariff shows the preferential tariffs for products coming from countries with which canada has a free trade agreement. Click here to find out more about duty estimates. Traditionally each country has allocated transponder codes by their own scheme with little commonality across borders.

Search customs tariff code or hs code in russia.

Rumusan kerja kursus sejarah kesultanan melayu melaka rumusan kerja lapangan geografi sisa domestik rumusan sejarah tingkatan 3 maintain tariff estream software. This list is sorted by the company's corporate name. Hs codes list and customs tariff code finder millions of shipments are sent across the world and they all need to be checked, classified and taxed by customs canada tariff codes list can offer you many choices to save money thanks to 18 active results. It is based on the world customs organization's harmonized commodity description and coding system. Complete sst system setup guideline help. Harmonized system and harmonized tariff schedule. The canadian customs tariff shows the preferential tariffs for products coming from countries with which canada has a free trade agreement. Text listing the goods which are named in tariff nomenclature and explanatory notes in the alphabetical order like a dictionary and. Key in the service tariff code as per government standard. Niat qada solat fardhu dalam bahasa arab papa akhirnya kau tewas jua tingkat 1 bangunan sultan salahuddin abdul aziz s 40582 how to record tariff code using service layout abss support. The hs code of any product is given at. Trade data categorized by harmonized system code. Detailed information about what the tariff number exactly is, how it is determined and how freightfinders can help you with this task, can be found further in the article.

Related : Sst Tariff Code List / They apply the old version of harmonized system rather than the new updated version..